8月1日消息,彭博社和《华尔街日报》援引政府知情人士报道,特朗普政府计划对2000亿美元的中国进口商品加征关税,从最初设定的10%,提议上调至25%,但这些关税要等到公众意见征询期过后才会生效。
来自路透晚报的资料显示, 7月初,美国政府对340亿美元进口自中国的商品征收25%的关税。未来几周,华盛顿可能还会对另外160亿美元进口自中国的商品征收关税,特朗普曾警告称,他最终可能会对逾5,000亿美元中国商品征收关税,大约是去年美国从中国进口商品的总额。
根据中纺联国际贸易办公室初步整理,最初设定加征10%关税的产品按美方标准超过900个税号,覆盖范围非常广泛,涉及了HS50-60章的几乎所有产品。包括各种原料(棉、毛、丝、麻和化学纤维)的所有纱线、面料/织物,以及产业用纺织品和一部分纺织机械类产品,涉及的年对美出口金额约为40亿美元。据中国纺织工业联合会初步整理,约927项纺织产品涉列其中。这是美欧取消纺织品服装配额以来,我国纺织行业对外贸易所遇到的最大挑战。
中国纺织工业联合会对此表示,纺织服装是中国出口的重要品类之一,中国纺织行业为美国消费者提供了大量高性价比的优质产品,为美国纺织业及关联产业创造了众多就业岗位。当前,中美贸易摩擦升级,纺织全行业愿以国家利益为根本立场,进一步深化转型升级,大力加强责任发展,化解美方不合理加税行为带来的负面影响。
1 征税涉及的产品出口贸易量
根据美国OTEXA数据统计,2017年中国纺织品服装对美出口总额为387.4亿美元。其中,出口服装270.3亿美元,出口纺织及制成品117.1亿美元(包括纱线2.2亿美元,面料18.4亿美元,家用纺织品、产业用纺织品及其他制成品96.4亿美元)。

按照ITC口径,涉及加税的HS50-60章对美2017年出口金额如下:

2 重点打击我国纺织产业链的中上游部分
需要强调的是,美国此次重点打击我国纺织产业链的中上游部分,对直接面向美国消费者的服装类产品和大部分家用纺织品,暂时未采取加征关税措施。
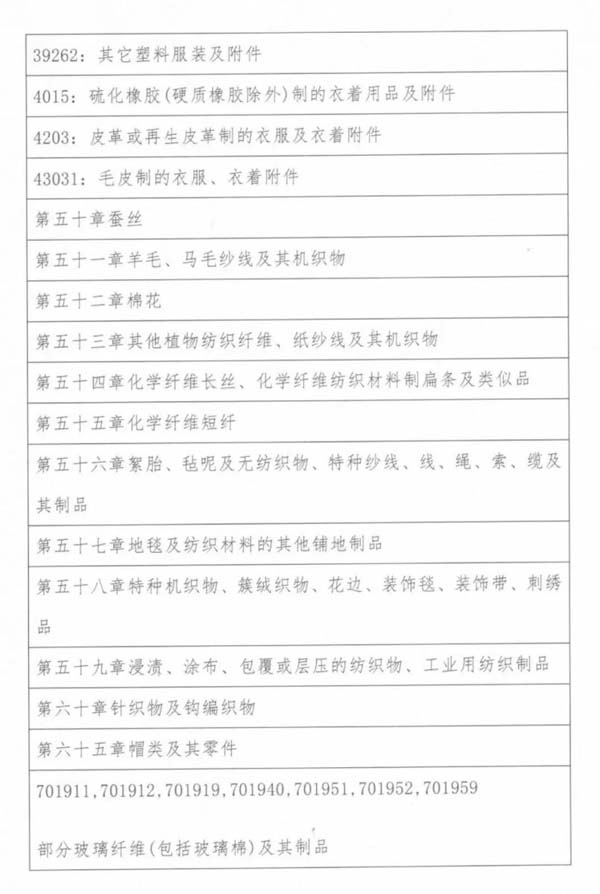
涉及纺织服装产品清单:

涉及产品不包括:

3 美国对2000亿美元清单加征关税的步骤
此次新一轮的关税措施不会立即生效,美方表示对中国加征关税的审查程序预计持续大约两个月,首先是公众评议阶段,利益相关方可向美国贸易代表办公室提交评论意见,之后美当局将在8月20日至23日举行听证会,并在8月30日公众评论期结束后采取进一步决定。







