据上海发布,上海市工商局对浦东、长宁等7个区19家商场销售的125批次服装进行市场检查和质量抽检:乐天荣恒(上海)超市有限公司销售的战&狼男户外风衣、上海一动体育用品销售有限公司第四十二分公司销售的李宁套头无帽卫衣、上海友谊南方商城有限公司销售的阿迪达斯茄克等32批次产品不合格,不合格项目涉pH值、透湿量、沾水等级等。

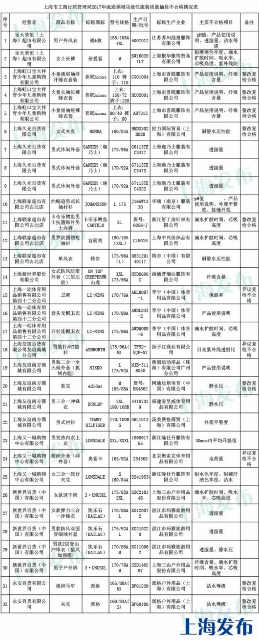
抽检不合格情况表
近期,上海市工商局集中组织执法力量对浦东、长宁、闵行、黄浦、杨浦、虹口、静安7个区域19家商场销售的NIKE、adidas、DUNLOP、TOMMY HILFIGER、LI-NING、宜而爽等48个品牌125个批次服装(企业明示服装具有防晒、防水、防紫外、速干等功能性项目的有120个批次)进行了市场检查和质量抽检,经检测,有32个批次不合格(11个批次与国家强制性标准不符、26个批次与企业明示的功能性要求不符),不合格检出率为25.6%,同比下降了11个百分比。其中,抽检明示标准(包括企业标准)和指标值的功能性服装23个批次,有2个批次不合格,不合格检出率为8.7%,同比下降37个百分比;抽检没有明示标准但明示指标值的功能性服装11个批次,有3个批次不合格,不合格检出率为27.3,同比下降61个百分比;抽检没有明示标准和指标值的功能性服装86个批次,有21个批次不合格,不合格检出率为24.4%,同比下降3个百分比。
与去年第一次功能性服装抽检相比,加强靶向性监管后,今年主要有两个情况:一是明示标准和指标值,或者明示指标值没有明示标准的功能性服装不合格检出率明显降低;二是宣称服装功能性却不明示标准或指标值的,虽然不合格检出率同比降低3个百分比,但是总数仍超过71%。
一、与国家强制性标准不符,有11个批次,涉及PH值、色牢度、纤维含量和使用说明4类不合格项目。
1、PH值超标,有2个批次。如乐天荣恒(上海)超市有限公司销售的标称由江苏苏州战狼服饰有限公司生产(或供货)“战&狼”牌“男户外风衣”(型号规格:185/108A(4XL);生产日期或批号:5007012),PH值实测为8.9(标准值应为4.0-8.5),与国家标准要求不符。PH值过高或过低,都会刺激皮肤,容易产生瘙痒或刺痛。
2、色牢度不合格,有2个批次。不合格商品色牢度实测低于国家标准要求。色牢度是纺织品的安全性指标。该指标不合格,一方面直接影响纺织品的质量和正常使用,另一方面洗涤时极易掉色、沾色、褪色。
3、纤维含量不合格,有5个批次。不合格商品纤维含量实测值超出国家标准允差范围。
4、使用说明不合格,有7个批次。不合格商品耐久性标签中缺失纤维成分及含量、维护图形符号等信息,或者规格型号、维护图形符号不规范、不一致等。
二、明示功能性项目不合格,有26个批次,涉及透汽/透湿、吸湿性、防(渗)水性、防(沾)水性、防紫外性、免烫、吸湿发热、速干性、保暖、防静电性10类不合格项目。
1、透汽/透湿不合格,有6个批次,不合格批次比去年减少一半,不合格商品透湿量实测低于国家标准要求或企业明示。如上海久光百货有限公司销售的标称由上海迦乃士服装有限公司生产(或供货)“GANESH(迦乃士)”牌“男式休闲外套”(型号规格:170/92A(M) ;生产日期或批号: G7115TEC3473 ),企业明示透湿量≥3000 g/m2/d,实测为2040 g/m2/d ,远低于企业明示值,也低于国家标准值(国家标准应≥2200 g/m2/d)。透湿性是水蒸气穿过织物,将湿热汗液传导到外界的能力。该指标不合格,达不到透湿功能。
2、吸湿性不合格,有6个批次,不合格批次比去年减少一半,不合格商品吸湿性实测与国家标准或企业明示不符。如新世界百货(中国)有限公司销售的标称由上海三由户外用品股份有限公司生产(或供货)“3?UNUSUL”牌2个批次服装吸水性实测均低于企业明示,如“男子户外裤”(型号规格:170/78A (M);生产日期或批号:SSD140297),企业明示吸湿速干,但滴水扩散实测>300 s(国家标准值应≤5 s);吸水率实测为25%(国家标准值应≥100%);芯吸高度实测为0 mm(国家标准值应≥90 mm。吸湿性是指织物能将身体产生的汗液迅速吸收,尽量排向外层并尽快挥发,使身体尽可能保持干爽的性能。该指标不合格,达不到吸湿速干功能。
3、防(渗)水性不合格,有5个批次。上海久光百货有限公司销售的标称由世力国际贸易(上海)有限公司生产(或供货)“HONMA”牌女式夹克(型号规格:160/84A(M);生产日期/批号:HMDX302B028),企业明示防水,但耐静水压性能实测为1.6kPa(国家标准值应≥13kPa),远低于国家标准要求;上海友谊南方商城有限公司销售的标称由阿迪达斯体育(中国)有限公司生产(或供货)“adidas”牌“茄克”(型号规格:165/88A(M);货号:BK4862),企业明示防风防雨,但耐静水压性能实测为7.7kPa(国家标准值应≥13kPa),低于国家标准要求。防渗水性是指织物抵抗被水渗透的程度。静水压值越大,织物抵抗雨水渗透的性能越好。该指标不合格,达不到防水功能。
4、防(沾)水性不合格,有4个批次。上海又一城购物中心有限公司销售的标称由浙江隆仕升服饰有限公司生产(或供货)“LONSDALE ”牌“女三合一旅行夹克”(型号规格:160/84A(S);生产日期或批号:232419534),企业明示防泼水,但沾水等级实测为2-3级(标准值应≥3级),低于国家标准要求;永安百货有限公司销售的标称由派格户外用品(上海)有限公司生产(或供货)“派格”牌“梭织马甲”(型号规格:165/88A(M);生产日期或批号:BPG1239),企业明示拒水,但沾水等级实测为3-4级(标准值应≥4级),低于国家标准要求。沾水是指织物表面抵抗水润湿的能力,级数越高织物在受水喷淋后表面润湿量越小,有防水性能的织物可以短时间抵御小水量的喷淋而不会被润湿。该指标不合格,达不到防水功能。
5、防紫外线不合格,有2个批次。上海友谊百货有限公司友谊商城分公司销售的标称由扬子江商业有限公司生产(或供货)“ASHWORTH ”牌“男装针织T恤衫”(型号规格:175/96A(M);生产日期或批号:TF52-NJF-N7 ),企业明示抗晒,但日光紫外线UVA透射比实测为7.1(标准值应<5),低于国家标准要求。防紫外线是指织物具有吸收或阻挡外界紫外线的能力,减少紫外线对人体皮肤的伤害。该指标不应该,达不到防紫外功能。
根据抽检结果,工商部门已责令相关经营者立即停止销售不合格商品,对库存商品、在售商品进行全面清理,督促公示的不合格商品经营者按照相关法律法规的要求主动采取措施,保护消费者合法权益,并对销售不合格商品的经营者依法调查处理。同时,工商部门提醒消费者,在选购功能性服装时要注意以下几点:
一、购买功能性服装时,应尽量选择明示清晰的商品。对宣称有功能性的商品应选择明示功能性标准的服装、或者选择既明示功能性指标又明示检测方法的服装。
二、不要被宣称的功能性文字所迷惑,如触感舒适、低碳、散热、保湿、节能、透气等模糊概念,也不要轻信不着边际的宣传,如宣称防风,而防风功能根本无法界定,宣称生态低碳、接触冷感、抵御油渍水渍等,都没有对应的性能指标,一定要留意其相应的功能性指标是否达到要求,以免造成损失。







