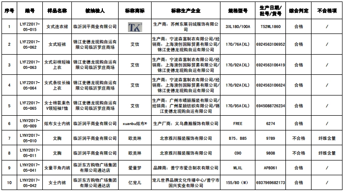
2017年第二季度,临沂市工商局委托具备相关合法资质的远东正大检测集团有限公司作为承检机构,对临沂市流通领域销售的部分妇女儿童用品(服装、鞋、箱包)商品进行了专项质量抽检。本次抽检共抽样65个批次,经检验合格商品46批次,不合格商品19批次,合格率70.77%。
抽检结果公示明细表






时间:2017年10月23日来源:中国质量新闻网作者:
2017年第二季度,临沂市工商局委托具备相关合法资质的远东正大检测集团有限公司作为承检机构,对临沂市流通领域销售的部分妇女儿童用品(服装、鞋、箱包)商品进行了专项质量抽检。本次抽检共抽样65个批次,经检验合格商品46批次,不合格商品19批次,合格率70.77%。
抽检结果公示明细表





